常州装修公司 [切换城市]
设计456欢迎您!
您的位置: 常州装修> 常州和尊设计> 动态详情

[常州和尊装饰]和尊设计HR·HOME丨软装服务流程&收费标准(2023年)

07-22
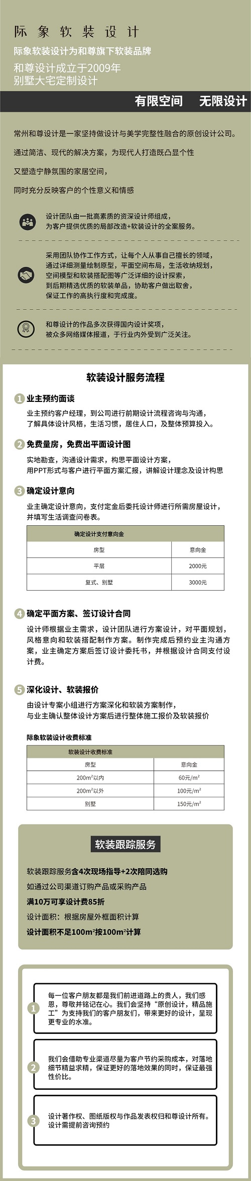
【导读】软装设计服务流程: 1、业主预约面谈 2、免费量房 3、确定设计意向 4、确定平面方案,签订设计合同 5、深化设计,软装报价

关注常州和尊装饰,更多精彩内容、案例赏析可供参考,还可免费获得量房和设计。


分享到:
点赞 1012 收藏
免费服务
信息将被严格保密,《隐私保护条例

今日已有221位业主免费获取到报价清单

常州和尊设计

地  址: 常州市新北区黄河路美林湖7-105

相关推荐
常州实力强的装修公司常州装饰设计公司排名常州经济实惠的装修公司常州较好的装修公司常州有哪些靠谱的装修公司常州性价比高的装修公司常州一级资质装修公司名单常州本地十大装饰公司常州装修公司哪家好常州知名装修公司
1

免费申请
装修服务

2

客服回访
确认需求

3

三份报价
方案 P K

4

享第三方
装修保障

您的信息将被严格保密,《隐私保护条例

今天已有526位业主预约了免费精准报价