盘龙区小庄村与地铁2号线相连,交通便利,而且周围居住配备相当成熟,建成后将会有很大的价值。据昆明装修网了解,招商文件中要求此次开发整理时间为两年。

早在2008年昆明启动城中村改造时,北二环边的小庄村就被列入了拆迁改造范围,但至今仍未启动改造工作。小庄村地处金实小区与昆曲高速之间,临近北京路,与地铁2号线金星站的直线距离仅为三四百米,是北京路上一个很典型的“地铁城中村”。虽然地段位置较佳,但多次招商均未落实改造主体,使得小庄村城改项目至今无人问津,今年初,盘龙区选择以“微改造”的方式,对小庄村进行整改。不过,日前,盘龙区再次发布了小庄村城改项目的招商文件,意味着小庄村最终列入了拆迁改造的计划。
盘龙区最近发布的招商文件显示,小庄村地处二环东路与杭瑞高速交叉口西北角,东临昆曲高速,西至金石路,南至二环北路,北至金秋路。整个村子约260户住户,片区改造范围面积约187亩。
本次盘龙区招商,拟引进社会投资人对小庄村城中村改造土地进行一级开发整理,在依法取得土地使用权后进行二级开发。现阶段的建设内容为:按计划完成项目用地的拆迁、公共配套设施和市政基础设施建设,达到“三通”,可实现土地挂牌出让的要求。建设期限为:开发整理周期二年。合作方式可独资,可合作,也可以以其他方式进行合作。
资料显示,早在2013年时,盘龙区就对小庄村城改项目进行土地一级开发整理招商,但无果而终。2016年,盘龙再次启动土地一级开发整理招商,但仍无结果。今年年初,盘龙区选择对小庄村进行“微改造”。现在盘龙区再度发布招商信息,说明虽然启动了微改造,但并不意味就排除了小庄村拆除改造的可能性,如果有合适的投资人,小庄村将进行拆除改造。
其实,仅从位置条件看小庄村的开发价值不小,小庄村的周边主要为早期开发的金实小区,居住配套相当成熟,昆明广场购物中心相距不远,而且靠近地铁2号线相连,与金星站的直线距离仅为三四百米,若能启动建设,无疑将成为北京路上的又一“地铁物业”。
在日前发布的昆明“十三五”城乡发展规划成果中提到,北市区在城改过程中,为加快工期、节省成本,从而避开了罗丈村、小庄村、任旗营等城中村改造。造成了这些被新建楼盘包围的城中村,对城市风貌景观较为不利,因此,近期盘龙区明显加快了推进城中村改造的步伐,除了小庄村之外,金刀营、大宥城、任旗营等多个北京路沿线的城改项目都已启动了规划调整工作。

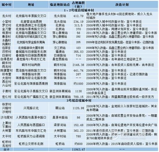
地铁3号线沿线半数已开发
与1、2号线相比,横穿昆明东西的地铁3号线沿线的城中村相对较少。由西至东分布着张家村、兴隆村、沙地村、沙沟尾村、上栗村、下栗村、潘家湾小新村、大树营、太平村、虹桥村、龙池村11个村子。
张家村、兴隆村、沙地村属西山区52号片区,传金地集团将介入52号片区的A、D地块开发,其中D地块为张家村五组;兴隆村、沙地村尚不明确。沙沟尾村由城欣置业开发怡合景苑,但目前仅建成一期,二期尚未拆迁,尚未拆迁的沙沟尾村紧邻昌源中路站,成了典型的“地铁城中村”。上栗村、下栗村由海伦堡地产开发海伦堡中央广场项目,目前正在拆迁建设中。潘家湾小新村此前的社会投资人已退出,目前没有新的投资方进入,处于停滞状态。其余的大树营村、太平村、虹桥村、龙池村尚无社会投资人,大树营村已进行微改造。
可开发面积约2800亩
地铁1、2、3号线沿线32个城中村距离地铁的直线距离仅500米左右,可开发的面积将近12000亩,若能开发,均能成为地铁盘或是地铁上盖物业。但实际上,这些村子有的远离市区,地段偏远,开发价值小,无人投资;有的地处市中心,拆迁困难,多年来难以推进;有的开发商资金断裂,无力启动。如此这般之后,32个城中村仅有龙头村,金刀营,宏仁村,西山区52号片区的张家村、兴隆村、沙地村,上栗村,下栗村几个村子有望顺利改造开发,可开发面积仅约2800亩,而其余的地铁城中村还暂时难以升级为地铁盘。
昆明市拆迁补偿标准
被拆迁人可以选择货币补偿或房屋产权调换,也可以选择货币补偿加房屋产权调换的方式按所认定的面积进行补偿安置。被拆迁人可以任选其一。
1、货币补偿标准
被拆迁人选择货币补偿的,按认定的面积以“房地合一”的方式进行一次性货币补偿。辖区政府结合片区实际参照相关文件制定具体标准。
2、房屋产权调换
被拆迁人选择房屋产权调换的,按照本指导意见第六条规定所认定的建筑面积按1:1进行安置。并与被拆迁人计算、结清被拆迁房屋价值与用于产权调换房屋价值的差价。
3、对通告发布之前具有合法建设批准文件的房屋,建盖楼层超过四层,建筑面积超过300㎡的部分(含室内外装修)参照相关文件执行。
4、农村集体经济组织、单位或个人租用农村集体土地建盖的生产、生活、仓储、商业、办公、附属设施用房,有审批手续的参照相关文件标准给予一次性货币补偿;无合法手续的,不予补偿。
5、装修补偿标准
对被拆迁房屋的装修补偿,按照认定的面积给予一次性装修货币补偿。补偿标准参照相关文件执行。
6、附属设施补偿标准
对被拆迁的房屋相关附属设施的补偿,辖区政府结合不同片区的实际情况,参照相关文件制定适当标准给予一次性货币补偿。
此外,据昆明装修网了解,房屋拆迁面积的认定是根据房屋的楼层数来认定,除了上述的拆迁补偿之外,被拆迁人还可以获得搬迁费和临时安置费等,具体补偿费用要根据当地标准来执行。