飞快地到了年底,寒冬也是越来越凶猛,在这个时节装修就更考虑到暖气安装在装修里的重要性了。特别是南方,北方都是集体供暖,冬天南方室外艳阳高照却裹被子,北方室外大雪纷飞能吃雪糕,这种痛北方人不懂!因此,现在不少南方人也开始装暖气,现在更受人们欢迎的取暖方式,有是暖气片和地暖两种,那么地暖和暖气片哪个好?到底用暖气片好还是地暖好?今天小编就给大家做个两者的优缺点分析对比,看看自己的家到底适合地暖还是暖气片。

一、地暖和暖气片外观对比
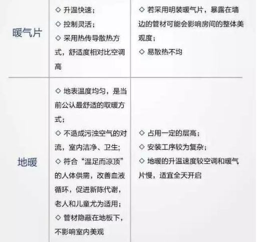
暖气片:暖气片是挂在墙上的,大概会有15cm的宽度。显露在外,管子又是弯弯曲曲,普通造型的暖气片实在是不太美观,但是现在也有不少大牌的暖气片的颜值越来越高,当然也贵。
地暖:埋在地板下,大概会有5-6cm左右的厚度。隐藏地下,不占面积,但是层高低的户型可能不太适合。

二、地暖和暖气片散热方式对比
暖气片:暖气片是通过对流散热加热室内空气为主,它升温快,你可以想关就关。但是温度容易过于迅猛。
地暖:地暖是以整个地面作为散热面,是辐射散热为主,它升温非常慢,一般开了就不建议关,要不然热起来太慢。但温度温和且均衡。

三、地暖和暖气片安装方式对比
暖气片:暖气片安装时间比较灵活,不管是新房还是老房都可以安装。
地暖:地暖安装较复杂,一般是在装修的时候一起安装,如果装修好了,不建议装地暖。
四、地暖和暖气片维护难度对比
暖气片:因为裸露在外,打扫与维护维修都比较简单。
地暖:如果水管或者其他零件坏了,要修就得掀开地板,相当费力费钱,所以装地暖质量一定要严格把控。

五、地暖和暖气片费用对比
一般情况,地暖的造价会比较贵,安装地暖的同时,地板就要一定要品质好。除此,地暖和暖气片差别多大主要取决于你用的地暖的管子和暖气片的牌子。

小编推荐:水地暖好还是电地暖好两大地暖价格大对比

小编总结:不管是安装地暖还是暖气片,大家更好是在装修前就定下来,并且更好综合对比优缺点,还要根据自家户型与预算的实际情况来选择。选对装修公司,专业的指导非常重要。
上一篇: 2023年终流行家居建材大盘点